A Ouvidoria da UFMG é quem acolhe, orienta e encaminha as denúncias para a apuração. O órgão atua como mediador e possui o papel institucional de zelar pelo direito à manifestação e à informação do cidadão.
Para solicitar orientação sobre o processo de denúncia, entre em contato com a Ouvidoria.
Funcionamento
De segunda a sexta, das 8h às 17h.
Telefone: 31 3409-6466
E-mail: ouvidoria@ufmg.br
Unidade Administrativa III da UFMG – 2º andar
Para mais informações acesse o site da Ouvidoria.
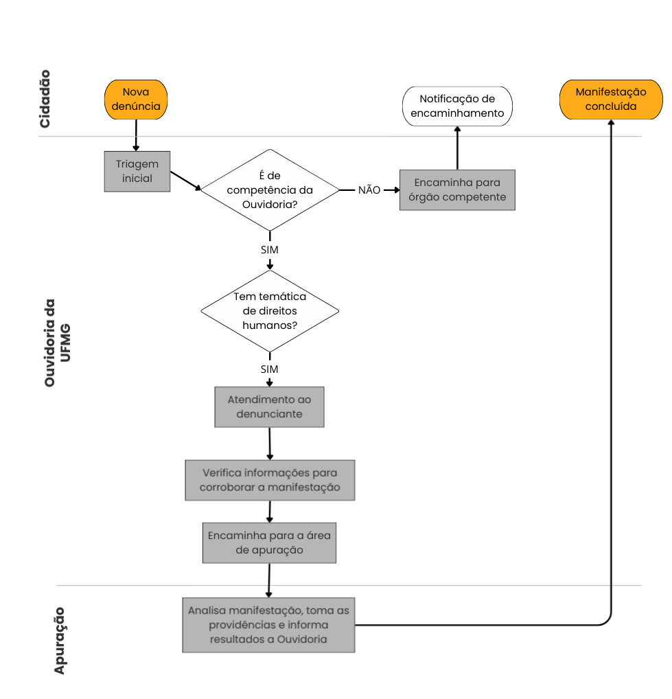
Fluxo simplificado de manifestações
Depois de registrada na Ouvidoria, sua manifestação segue o seguinte percurso:

Veja o fluxo detalhado aqui.